Methods of medical visualization and thermal ablation as a new approach to treatment of hyperparathyroidism
- Authors: Rumiantsev P.O.1, Bubnov A.A.2,3, Degtyarev M.V.2, Slushchuk K.Y.2, Zakharova S.M.2, Agibalov D.Y.2, Timoshenko V.Y.3,4
-
Affiliations:
- International Medical Center “SOGAZ”
- Endocrinology Research Centre
- National Research Nuclear University MEPhI (Moscow Engineering Physics Institute)
- Lomonosov Moscow State University
- Issue: Vol 2, No 3 (2021)
- Pages: 369-385
- Section: Reviews
- Submitted: 10.06.2021
- Accepted: 17.08.2021
- Published: 15.10.2021
- URL: https://jdigitaldiagnostics.com/DD/article/view/71434
- DOI: https://doi.org/10.17816/DD71434
- ID: 71434
Cite item
Abstract
The pathologies of parathyroid glands are widespread among endocrine system diseases, excluding diabetes and thyroid pathology. There are only two methods that are used to treat hyperparathyroidisms, such as surgery and conservative therapy. However, transracial thermal destruction methods (ablation) have recently appeared in clinical practice. The methods have good precision and connect with physical phenomena, such as interaction laser, radiofrequency, microwave, and HIFU irradiation with bio substance. The review is dedicated to critically analyze the modern methods for local thermal destruction of the hyper-functioning parathyroid glands. The review includes data from randomized clinical trials from 2012 to 2021. The studies were from Google Scholar and Pubmed with a total number of 1,938 patients (laser ablation ― 216 patients, radiofrequency ablation ― 225, microwave ablation ― 1467, high-density ultrasound ablation ― 30 patients). Recommendations methods of thermal destruction application were obtained during the review. Furthermore, we have designed some algorithms for hyperparathyroidism treatment. Moreover, thermal destruction methods were observed. There are four modern methods of thermal destruction which have been analyzed like alternatives to surgery. Each of them has advantages and disadvantages, its profile of safety and effectiveness. After processing information from a proven database, the most popular among specialists is methods of microwave ablation. However, laser ablation is more effective than other ways.
Full Text
INTRODUCTION
Hyperparathyroidism (HPT) is an autonomous hyperfunction of one or more parathyroid glands. Primary HPT (PHPT) results from primary autonomous hyperfunction, mostly of a single parathyroid gland of neoplastic nature. Secondary (SHPT) and tertiary HPT, which are most common with multiple hyperfunctioning parathyroid glands, occur in response to chronically low blood calcium concentrations due to chronic renal failure [1].
PHPT is characterized by excessive secretion of parathyroid hormone (parathormone) with upper normal or increased blood calcium concentrations due to primary parathyroid gland pathology. The worldwide PHPT prevalence ranges between 1–40 cases per 100,000 population [2]. In addition, PHPT is more common in the working age. In the age group of up to 45 years, the probability of developing the disease is equal for both genders, whereas after 45 years, this pathology becomes more typical for women [3].
SHPT results from a compensatory increased parathormone production in response to decreased serum calcium concentrations [4] and is most frequently observed in the end-stage renal disease. Up to 75% of patients with renal failure have clinically evident SHPT; of these patients, 5% require surgical treatment [5].
The main methods for diagnosing HPT are biochemical blood test (parathyroid hormone, calcium, phosphorus, creatinine, and vitamin D concentrations) and a 24 h urine test (calcium). Once the diagnosis is confirmed, and if radical treatment is indicated, instrumental examinations (ultrasound (US), contrast-enhanced X-ray computed tomography, and radioisotope scanning) are performed, including hybrid methods of molecular imaging (planar scintigraphy and single-photon emission computed tomography/computed tomography [SPECT/CT]) with technetril staining (99mTc-MIBI) or 18F-choline positron emission tomography/CT (PET/CT) [6, 7].
Currently, two methods of HPT treatment are widely used in clinical practice, that is, conservative therapy and surgery (Table 1). Conservative therapy includes drug treatment [8] to reduce hypercalcemia and prevent hypercalcemic crises and fractures. This method lacks a radical HPT treatment and is used mostly in mild, uncomplicated HTP forms, the impossibility of parathyroidectomy, or refusal of the patient to undergo surgery. The surgical treatment can radically eliminate parathormone hyperproduction; however, this method is associated with hospitalization, anesthesia, risk of surgical complications, scarring on the neck, and recovery period [9, 10].
Table 1. Conventional HPT treatments
Treatment | Indications | Approach | Imaging |
Conservative therapy | · Correction of hypercalcemia · Prevention of hypercalcemic crises · Prevention of low traumatic fractures | · Palliative · Symptomatic | - |
Surgery | · Serum total calcium concentration of 0.25 mmol/L (1 mg%) exceeding the laboratory norm · Decreased glomerular filtration rate (<60 mL/min/1.73 m2) · Visceral PHPT manifestations (ICD) · Daily calcium excretion (>400 mg/10 mmol per day) · Decreased bone mineral density in radius, femur, or vertebrae (<−2.5 SD by T-criterion) · A history of low traumatic fractures and/or radiologically detectable vertebral body fractures (based on MSCT or MRI) · Age of <50 years | · Radical | · US, scintigraphy (SPECT/CT, PET/CT) · Contrast-enhanced CT, PET/CT |
Note. PHPT (ICD), primary hyperparathyroidism; MSCT, multispiral computed tomography; MRI, magnetic resonance imaging; SPECT/CT, single-photon emission computed tomography/computed tomography; PET/CT, positron emission tomography/computed tomography.
The introduction of new algorithms for imaging parathyroid glands in HPT into surgical practice improved the topical differential diagnosis, increased the precision, and reduced the number of surgical injuries. [11]. Endoscopic technologies, intraoperative neuromonitoring, and fluorescence imaging of the periothyroid glands allow improved efficiency and safety of interventions [12]. The efficiency of surgical treatment is 92%–94% [13]. However, not all patients are willing to be operated on, and others have no opportunity to undergo surgery (contraindications and risk to life with anesthesia and surgery).
Thus, in the study by B. Wu et al. [14], surgical HPT treatment was performed in only 29% of patients with absolute indications. Most frequently, patients aged up to 60 years undergo surgery, whereas in older age groups, the proportion of surgical interventions decreases by 1.5–3 times every decade.
In this regard, the development of alternative methods of destruction (ablation) of hyperfunctioning parathyroid glands is necessary.
In addition to surgical treatment, methods of transcutaneous thermal destruction (ablation) based on targeted physical effects (laser, radio frequency, microwaves, and US), appeared in clinical practice (Table 2) [15–17].
Table 2. Characteristics of different methods for thermal destruction of hyperfunctioning parathyroid glands in verified HPT (based on international recommendations)
Ablation | n | Applicability criteria | Operating mode | Efficiency | Side effects |
Laser | 216 | · Lesion diameter (≤30 mm) · Contraindications to surgery · Restrictions on ectopia · Age over 18 years | 3 W 6–10 min | 92% | 8% (dysphonia) |
Radio frequency | 225 | · Parathormone (≥800 ng/mL) · Number of parathyroid hyperplasias (<4) · Uncontrolled SHPT with drug treatment · No serious clotting disorders, heart failure, or uncontrolled hypertension | 10–50 W 1–2 min | 83,6% | 2,1% (transient hypocalcemia, transient hoarseness) |
Microwaves | 1467 | · Renal failure with hyperparathyroidism · Inefficient conservative treatment (despite adequate drug therapy) · Parathormone concentrations (≥600 pg/mL) · At least one enlarged parathyroid gland · Minimum gland diameter (≥6 mm) · Not applicable for surgical resection · Parathyroid glands in an area that is difficult to access for resection | 30 W 3–5 min | 89,4% | 6% (hoarseness) |
High-intensity focused US | 30 | · Serum calcium concentrations (≥2.60 mmol/L) · A cytologically proved lesion of parathyroid origin · Adenoma depth (<23 mm) between posterior margin and skin surface · Adenoma thickness (>8 mm) · Distance from trachea (>3 mm), distance from esophagus and carotid artery (>2 mm) · No significant macrocalcifications at <10 mm distance from the target · Age over 18 years | 5 W 2–3 min | Complete remission in 23% after one year; good control of the disease in 69% | Temporary side effects included impaired vocal cord mobility (23.1%), subcutaneous swelling (23.1%), and combined effect (15.2%) |
Note. n, the total number of patients treated at the date of writing.
According to the Google Scholar database, microwave ablation was used in the largest number of papers on thermal destruction of hyperfunctioning parathyroid glands, whereas high-intensity focused US (HIFU) ablation was used in the smallest number (Fig. 1).
Fig. 1. Dynamics of publications on the use of alternative methods for periothyroid gland destruction.
Radiofrequency and laser ablation occupy an intermediate position. The high popularity and accumulated wide experience of microwave ablation is due to the leading position among all currently known methods for thermal destruction of the parathyroid glands.
CURRENT PREOPERATIVE IMAGING AND INTRAOPERATIVE NAVIGATION OPTIONS
Before considering alternative surgical methods of parathyroid gland destruction in HTP, the current possibilities of their imaging at the preoperative and intraoperative stages should be highlighted.
Preoperative parathyroid gland imaging
US is the standard, most accessible, and safe method for preoperative imaging in HTP (Fig. 2).
Fig. 2. Ultrasound imaging of hyperfunctioning parathyroid glands in hyperparathyroidism: a - primary hyperparathyroidism; b - secondary hyperparathyroidism.
In addition to US, either single-isotope biphasic scintigraphy with 99mTc-MIBI or dual-isotope scintigraphy in SPECT/CT mode with 99mTc-MIBI and 99mTcO4 (pertechnetate) is performed [18, 19] (Fig. 3).
Fig. 3. Two-isotope scintigraphy: a - scintigraphy with 99mTc-MIBI; b - scintigraphy with 99mTc-TcO4.
The most informative method for topical HPT diagnosis is 99mTc-MIBI radionuclide diagnostics, especially in SPECT/CT mode (Fig. 4). On average, the sensitivity of the method reaches 88% (with a positive prognostic value of 96%) [20].
Fig. 4. 99mTc-MIBI radionuclide examinations (technetril): a, dual-phase planar scintigraphy (early and delayed scans). A parathyroid mass is visualized in the right lobe projection (arrows) with preserved and increased accumulation of radiopharmaceuticals on the delayed scan; b, 99mTc-MIBI SPECT/CT. A periothyroid mass is visualized behind and downward from the lower pole of the left lobe (arrow), which accumulates radiopharmaceuticals.
According to the literature, the sensitivity of 99mTc-MIBI studies in patients with PHPT is 88% [21], whereas a combination of diagnostic methods gives better results. Thus, a combination of 99mTc-MIBI scintigraphy and US has a sensitivity of 95% compared with the 80% and 87% for US and separate radionuclide diagnosis, respectively [22].
Intraoperative imaging for minimally invasive parathyroid removal techniques
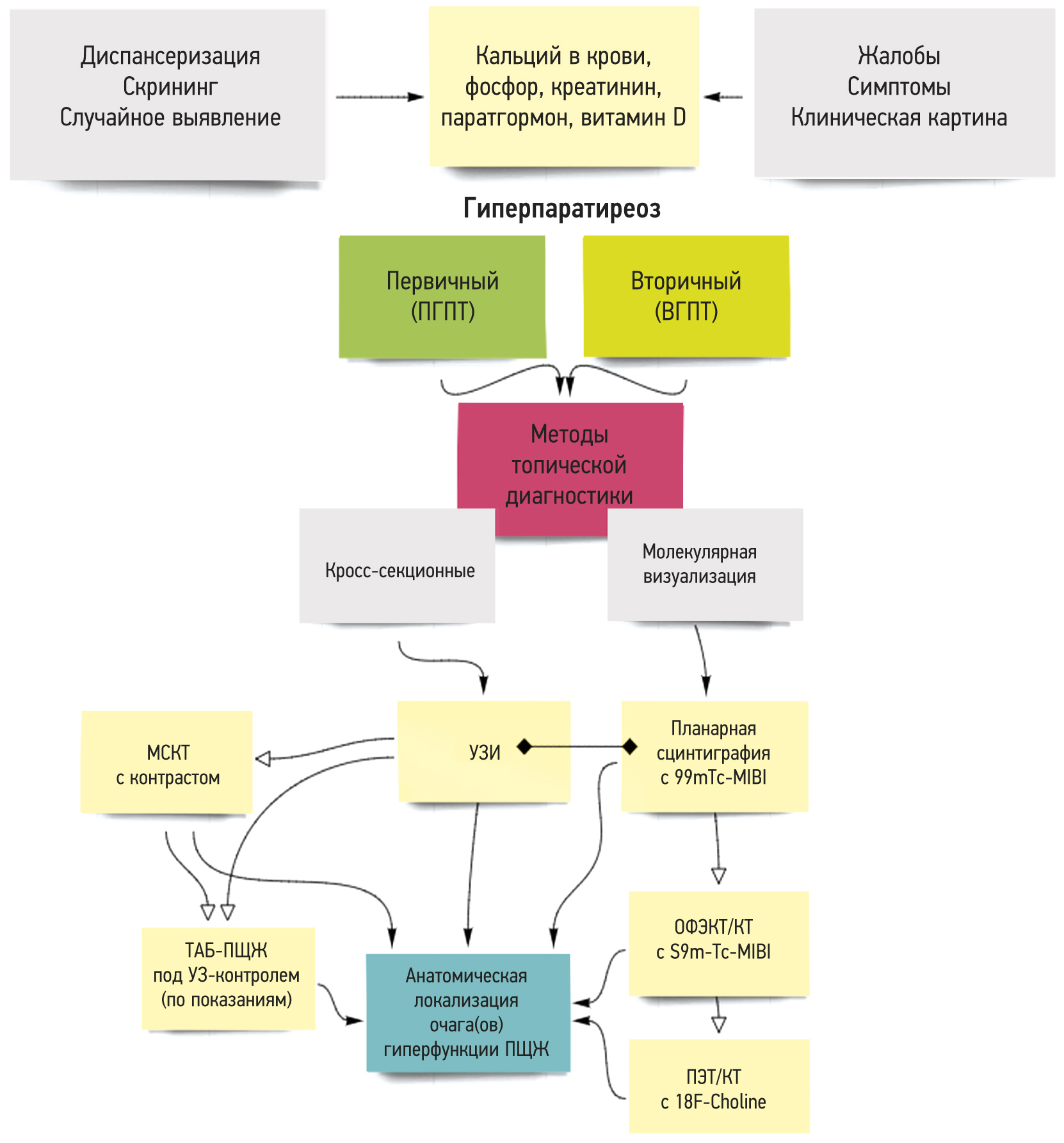
The complementarity of preoperative and intraoperative imaging methods is an important factor for the localization of pathological structures when using minimally invasive techniques for the removal of parathyroid glands (Fig. 5).
Fig. 5. Hyperparathyroidism diagnosis algorithm.
Among intraoperative imaging methods, US is most commonly used to obtain real-time information about the region of interest. However, with advances in technologies, multichannel gamma probes, including portable (Sentinella-102) and handheld (CrystalCam) gamma cameras, may be used in addition to US (Fig. 6).
Fig. 6. Images obtained with multichannel gamma probes Sentinella-102 (a – c) and CrystalCam (d).
These devices are based on the same physical principles. However, they implement different technical solutions, which make the use of handheld gamma cameras more promising (Table 3). Given the better characteristics, CrystalCam provides higher-quality (contrast) images as opposed to Sentinella-102.
Table 3. Characteristics of gamma probes
Parameters | Installation | |
Portable gamma camera | Handheld gamma camera | |
Model | Sentinella-102 | CrystalCam |
Sensitivity, count rate, MBq | 300–200 | 5000 |
Count rate, 106 | 1,7 | 6,2 |
Spatial resolution with collimator (native), mm | 4–10 at 10 cm distance with different collimators | 5,4–9,2 |
Energy resolution, % | 16 | <7 |
Dynamic range of detectable energies, keV | 50–200 | 40–250 |
Thus, intraoperative imaging techniques allow to control the thyroid bed area and use parathyroid gland destruction methods, which are alternatives to parathyroidectomy.
MINIMALLY INVASIVE THERMAL ABLATION OF HYPERFUNCTIONING PARATHYROID GLANDS
Thermal ablation has uncontrolled effects on surrounding tissues to varying degrees, and the location of the parathyroid glands may be adjacent to the recurrent laryngeal nerve. The need to assess the risk of recurrent laryngeal nerve damage during thermal ablation creates additional difficulties in the choice of treatment, given that the loss of vocal function is a highly undesirable complication. The more focused and controlled the thermal exposure, the lower the risk of surrounding tissue damage. For example, the MRgFUS method (InSightec, Israel) uses MR-guided focused US by heating the object of thermal destruction (see below). Currently, no sufficient evidence exists for the full comparison of thermal ablation and surgical treatment in terms of risk of recurrent laryngeal nerve damage. However, the evidence base will continually grow.
Laser destruction (ablation)
The invention of the ruby crystal laser by the American physicist Theodore H. Maiman in 1960 ushered in an era of using this technology in various fields of human life, including medicine [23]. The laser found its first practical application in medicine for microadhesion during retinal surgery in 1962. Historically, lasers were originally used in ophthalmology, given that the eye and its interior are among the most accessible organs due to their transparency. The first procedure that may be called laser ablation was performed at the National Medical Laser Centre in London in 1984. A patient with skin cancer underwent a 10 min surgery using Nd-YAG laser radiation with a 20 W output power [24].
Laser ablation is based on heating pathological biostructures by the application of energy to cause irreversible damage at the cellular level (tissue necrosis due to fluid heating in cells and its subsequent evaporation). Typically, tissues are heated to a temperature of 50 °C–54 °C to achieve coagulation within the region of interest.
Currently, laser ablation is increasingly used to remove parathyroid glands. The technique is based on the US-guided introduction of fibers into the periothyroid gland (Fig. 7). Then, the laser is switched on, and energy is brought in through the fiber to further coagulate the tissue. For laser ablation, a hybrid system is commonly used (EchoLaser X4, Esaote, Genova, Italy), and it combines US with a linear sensor and four independent fibers to deliver laser radiation to the periothyroid gland. The radiation is generated by a diode laser with a wavelength of 1064 nm, a beam diameter of 0.3 mm, and an output power level of 1–7 W. Optical fibers 1.5 m long with a 300 µm core are inserted percutaneously into the target using a 21G needle.
The use of laser ablation to treat patients with functional adenomas of parathyroid glands demonstrates high levels of sustained complete response with a clinically significant follow-up period within 24 months. Clinical HPT symptoms disappeared by 6 months. Alternatively, persistent serologic normalization of parathormone and calcium was observed by the same period [25].
Radiofrequency ablation
The capability of radiofrequency waves to pass through biological tissues was discovered in 1891. However, an increase in tissue temperature did not result in neuromuscular excitation. Thus, this discovery became the starting point for the development of the radiofrequency ablation method [26]. For a long time, scientists faced the problem of tissue necrosis expansion during exposure to radiofrequency waves and after its solving, had difficulties associated with the uncontrollable form and unpredictability of necrosis development. This problem was solved only by the end of the XX century, with the invention of a special electrode type that allowed the prediction of necrosis in tissues more accurately [27].
The physical basis of the method is resistive heating through an electrically conductive pathway (exposure to alternating current on the tissue), which consists of tissue molecules with most of the particles being water molecules. The dipole moments of the molecules, while attempting to remain aligned in the direction of the current, are forced to oscillate when the alternating current is rapidly applied and transmit the oscillations to neighboring molecules. Energy losses due to friction between adjacent molecules lead to local energy release and temperature increase above 50 °C, which activates the subsequent tissue necrosis. Radio waves are generated in the frequency range of 450–500 kHz. The main physical limitation of the method is its use in tissues with low electrical conductivity [28].
Fig. 7. Laser ablation in primary hyperparathyroidism: a - parathyroid adenoma; b - the presence of two laser fibers and the area of the parathyroid gland after ablation.
Radiofrequency ablation is used for various tumors, including those of lungs, kidneys, breasts, bones, thyroid glands, and liver [29–31]. Recently, studies have been conducted to verify the efficiency and safety of this technique in PHPT treatment and consider it as an alternative to open parathyroidectomy [32]. The procedure is US guided. A probe is inserted into the adenoma through a puncture, and the total power delivered to the adenoma varies from 10 W to 70 W, depending on the mass size [33].
The method is an alternative to open parathyroidectomy for patients with comorbidities and a single adenoma that is visible on US and SPECT/CT. Large adenomas that cause discomfort in the neck or cosmetic problems are also good candidates. If periothyroid glands are suspected for a malignancy (US signs of local invasion, size >3 cm, laboratory parathormone >300 pmol/L, and albumin-corrected calcium >3 mmol/L), the procedure is contraindicated. If periothyroid carcinoma is suspected, then surgical removal and pathomorphologic verification are recommended.
Microwave ablation
Microwave ablation is the “youngest” method. The first references to the use of microwave ablation date back to the 1980s. However, generators applicable for this procedure began to be produced commercially in the XXI century, which largely pushed the development of this area [34].
The mechanism of microwave ablation is based on the effect of electromagnetic fields with high frequencies (915 MHz to 2.45 GHz). This type of radiation is between infrared radiation and radio waves. Water molecules are polar, that is, electric charges on molecules are asymmetrical. The part of molecules that contains two hydrogen atoms is positively charged, whereas that with oxygen is negatively charged. Molecules function as small electric dipoles that rapidly rotate back and forth in spatial orientation and attempt to align with charges of opposite polarity. Polar molecules in the tissue are forced to continuously rearrange with the oscillating electric field and increase their kinetic energy and consequently, the temperature of the tissue. Tissues with a high-water content (such as solid organs and tumors) are the most favorable for this type of heating. When temperatures reach 50 °C–100 °C, protein and enzymatic degradation and denaturation of histone complexes, which are necessary to maintain the tertiary DNA structure, are activated. After exposure to these cytotoxic temperatures, cell death through coagulation necrosis eventually occurs [35].
Microwave ablation for PHPT is US-guided. The surgeon creates access through a 17G needle to bring the applicator antenna to the periothyroid gland. At the end of the applicator, a field is formed through which energy is transmitted to the tissue. Ablation is performed in a fractionation mode with an input power of 30 W for 25–30 s for each point in the volume. The duration of the procedure is 3–5 min, and it is performed until a hypoechogenic picture is obtained on the US image [36].
According to the literature, the incidence of recurrent and persistent HPT after parathyroidectomy was 0.83%–26% and 0.4%–15%, respectively [37]. When microwave ablation was used to remove the parathyroid glands, the rates of local recurrence and new cases were 8.8% and 11.8%, respectively. Ablation implicitly differed from surgical treatment; however, the long-term efficiency was not inferior to parathyroidectomy [38]. The use of microwave ablation as a radical method for treatment in patients with PHPT is safe and effective, whereas the long-term follow-up period showed no increase in the number of complications.
High-intensity focused ultrasound ablation
R.W. Wood and A.L. Loomis first introduced the thermal properties of high-intensity US in 1927. Subsequently, J.G. Lynn described the use of a focused US generator in 1942, and this generator can induce ex vivo focal thermal ablation of liver and brain samples through intermediate areas of the skull and cerebral membranes without skin damage [39]. In the 1950s, brothers William and Francis Fry developed a transcranial system based on high-intensity US, and it can be used after craniotomy in animals to target deep parts of the brain, contributing to the development of interest in this type of ablation for the treatment of movement disorders such as Parkinson’s disease [40].
The earliest cases of high-intensity US ablation therapy were described in the early 1990s in patients with prostate diseases, and further improvements in imaging techniques (US and MRI) allowed the treatment of a wide range of benign and malignant tumors [41]. Currently, the HIFU method is used to remove benign functionally active nodular neoplasms of the thyroid gland, hyperfunctioning parathyroid glands, and in prostate cancer [42–44].
The formation of ultrasonic waves occurs as a result of the inverse piezoelectric effect. The generator supplies an alternating voltage to the plate covers, which are applied to the piezoelectric crystal (quartz crystal). Consequently, the crystal lattice is deformed when exposed to the electric field, and forced oscillations occur. Resonance of oscillations is observed when the change frequency in the electric field voltage and the natural frequency of the crystal oscillation coincide. As a result, with a decrease in the crystal thickness, rarefaction is developed in the adjacent layers of the surrounding medium, and with its increase, the medium particles thicken. Thus, an ultrasonic wave arises in the medium, and it propagates in the direction perpendicular to the piezoelectric crystal surface.
Ultrasonic waves are generated in the frequency range from 20 kHz to 1 THz. Therapeutic US has an intensity of >5 W/cm2, which may result in coagulation tissue necrosis and is most commonly used for ablation. Protein denaturation and coagulation necrosis usually occur at 56°C and have a 1 s exposure time, whereas temperatures above 43° for 1 h make tissues more susceptible to chemotherapy and radiation. The increase in temperature of biological tissues, which results from the absorption of ultrasonic radiation, is linearly proportional to sound intensity.
Currently, EchoPulse (Theraclion, Paris, France) is the only system available for high-intensity US ablation in PHPT. The device contains a diagnostic US unit for intraoperative imaging (7.5 MHz) and a therapeutic US component (3 MHz) for delivering the energy to the target volume. A special cooling circuit reduces the temperature between successive pulses. A pulse of therapeutic US creates an elliptical ablation area with the semi-major and semi-minor axes of 4.5 and 1 mm, respectively. After preplanning the procedure, several pulses are delivered to perform ablation. Safe boundaries of the treated area from the trachea, carotid artery, and skin are 3, 2 mm, 5 mm, respectively. The maximum treatable depth from the skin surface is 28 mm. The procedure is usually performed under sedation, during which the patient is conscious, and local anesthesia is rarely required.
Thus, the size of parathyroid glands and parathyroid hormone level decrease significantly after one month of therapy, whereas the calcium concentrations slowly decrease. Complete remission is noted in 23% after a year, good disease control is achieved in 69%, and the procedure is considered unsuccessful in 8% of the treated patients. The number of sessions largely depends on the therapeutic response [45].
Despite the encouraging results of these studies, high-intensity US therapy still has limiting factors. The procedure is time consuming, and the patient must remain immobile during the entire ablation period because the treatment will have to be restarted when they move. Moreover, additional procedures are needed to treat large and deep lesions, given that the maximum depth at which the method works is only 28 mm from the skin. If scars or moles are present between the transducer and the skin, performing ablation is not possible. Thus, larger studies are needed to introduce HIFU ablation into clinical practice.
DISCUSSION
Importantly, the quality of HPT destruction when using the above-mentioned methods may vary significantly. Adenomas or hyperplasia of parathyroid glands function by every cell, and destruction of only a part of the gland may not give the proper effect. In this regard, the most significant controversy is the determination of destruction volume to achieve the best result and consider the likelihood of complications. In the articles included in this review, the destruction volume was determined under US guidance and compared with the preoperative SPECT/CT data. Persistent complications were either not observed, or the authors did not specify these data in their findings, which further emphasizes the need for direct comparative and randomized clinical studies devoted to this issue.
Practically, the HPT nature must be considered and separately, the use of thermal ablation techniques in PHPT and SHPT (renal origin), when determining the destruction volume. These diseases are different, and the tactics of using minimally invasive techniques therefore may differ. Morphological changes in PHPT and SHPT are fundamentally different; therefore, the destruction volume in these diseases may vary.
A separate concern is the long-term efficiency of thermal ablation methods compared with surgical treatment. In the majority of the analyzed articles, a positive attitude toward the use of alternative treatment methods was observed, and these methods are rarely extremely and critically compared with traditional (radical) ones. However, insufficient data have been accumulated recently on the long-term follow-up of patients after thermal ablation in comparative studies to assess the efficiency in comparison with traditional methods. Therefore, the viability of alternative methods should mainly be considered at this stage, but only if traditional methods cannot be used.
Based on the analyzed information, the algorithm for HPT treatment, which considers the potential of alternative methods, was developed (Fig. 8). This algorithm differs from the clinical PHPT treatment guidelines approved by the Russian Ministry of Health and the recommendations for SHPT treatment proposed by Kidney Disease: Improving Global Outcomes) [46] and Kidney Disease Outcomes Quality Initiative [47]. However, the formulated algorithm is based on more recent data and the results of the latest studies with applications that are described in the technology review, which make them relevant for further discussion without changing or compromising other algorithms.
Fig. 9. Summary of the advantages (green) and disadvantages (red) of the methods for thermal destruction of the parathyroid glands.
Thus, the review analyzed four methods of thermal HPT destruction as an alternative to surgical intervention. (Fig. 9). These methods use different physical principles of thermal ablation, and considerable clinical experience in their application has been accumulated. The HPT cause is determined by using functional and topical diagnostic methods. The current algorithm for preoperative topical HTP diagnosis, including US, MSCT, SPECT/CT, and PET/CT, allows to achieve 95% detection of hyperfunctioning parathyroid glands.
CONCLUSIONS
Thus, any of the selected methods of thermal destruction requires monitoring (US and MRI) of the thermal effect and highly qualified and experienced specialists. Each basic method of thermal destruction of hyperfunctioning parathyroid glands has its advantages and disadvantages, efficiency, and safety profile. The analysis of clinical practice shows that microwave ablation is the most popular (the first and best known) method at present. However, laser ablation is potentially more effective and safer primarily due to the technical capability of the method to perform more targeted and US-guided thermal destruction.
Not all patients with indications for surgical HPT treatment may be operated on. Hence, the interest in improving alternative nonsurgical treatment methods will increase.
ADDITIONAL INFORMATION
Funding source. The authors declare that there is no external funding for the exploration and analysis work.
Competing interests. The authors declare no obvious and potential conflicts of interest related to the publication of this article.
Authors' contribution. Rumiantsev P.O. — study conception and design, data analysis, drafting of the manuscript; Bubnov А.А. — study conception and design, analysis and picking up information, illustrations, drafting of the manuscript; Degtyarev M.V., Slashchuk K.Y. — drafting of the manuscript, illustrations, analysis and picking up information; Zakharova S.M., Agibalov D.Yu. — illustrations, analysis information; Timoshenko V. Yu. — analysis information, drafting of the manuscript. All authors made a substantial contribution to the conception of the work, acquisition, analysis, interpretation of data for the work, drafting and revising the work, final approval of the version to be published and agree to be accountable for all aspects of the work.
About the authors
Pavel O. Rumiantsev
International Medical Center “SOGAZ”
Email: pavelrum@gmail.com
ORCID iD: 0000-0002-7721-634X
SPIN-code: 7085-7976
MD, Dr. Sci. (Med.)
Russian Federation, 8 Malaya Konyushennaya str., Saint Petersburg, 191186Aleksandr A. Bubnov
Endocrinology Research Centre; National Research Nuclear University MEPhI (Moscow Engineering Physics Institute)
Email: bubnov96@mail.ru
ORCID iD: 0000-0002-5877-6982
SPIN-code: 9380-1293
graduate student
Russian Federation, Moscow; MoscowMikhail V. Degtyarev
Endocrinology Research Centre
Email: germed@mail.ru
ORCID iD: 0000-0001-5652-2607
MD, radiologist
Russian Federation, MoscowKonstantin Y. Slushchuk
Endocrinology Research Centre
Email: slashuk911@gmail.com
ORCID iD: 0000-0002-3220-2438
MD, endocrinologist, researcher
Russian Federation, MoscowSvetlana M. Zakharova
Endocrinology Research Centre
Email: smzakharova@mail.ru
ORCID iD: 0000-0001-6059-2827
SPIN-code: 9441-4035
MD, Cand. Sci. (Med.)
Russian Federation, MoscowDmitriy Y. Agibalov
Endocrinology Research Centre
Email: agibalovd@bk.ru
ORCID iD: 0000-0003-2995-7140
doctor
Russian Federation, MoscowViktor Y. Timoshenko
National Research Nuclear University MEPhI (Moscow Engineering Physics Institute); Lomonosov Moscow State University
Author for correspondence.
Email: vtimoshe@gmail.com
ORCID iD: 0000-0003-3234-1427
SPIN-code: 7536-2368
Dr. Sci. (Phys-Math), Professor
Russian Federation, Moscow; MoscowReferences
- Fraser WD. Hyperparathyroidism. Lancet. 2009;374(9684): 145–158. doi: 10.1016/S0140-6736(09)60507-9
- Vadiveloo T, Donnan PT, Leese GP. A population-based study of the epidemiology of chronic hypoparathyroidism. J Bone Miner Res. 2018;33(3):478–485. doi: 10.1002/jbmr.3329
- Yanevskaya LG, Karonova TL, Sleptsov IV, et al. Primary hyperparathyroidism: clinical forms and their features. Retrospective study. Clinical and Experimental Thyroidology. 2019;15(1):19–29. (In Russ). doi: 10.14341/ket10213
- Mokrysheva NG, Eremkina AK, Mirnaya SS, et al. Challenges in differential diagnosis between primary and secondary forms of hyperparathyroidism. Obesity and Metabolism. 2017;14(3):48–53. (In Russ). doi: 10.14341/omet2017348-53
- Smorshchok VN, Kuznetsov NS, Artemova AM, et al. Surgical treatment of patients with secondary hyperparathyroidism in chronic renal failure. Problems of Endocrinology. 2003;49(6):36–41. (In Russ). doi: 10.14341/probl11761
- Slashchuk KY, Degtyarev MV, Rumyantsev PO, et al. Imaging methods of the parathyroid glands in primary hyperparathyroidism. Literature review. Endocrine Surgery. 2019;13(4):153–174. (In Russ). doi: 10.14341/serg12241
- Broos WM, van der Zant FM, Knol JJ, Wondergem M. Choline PET/CT in parathyroid imaging: a systematic review. Nucl Med Commun. 2019;40(2):96–105. doi: 10.1097/MNM.0000000000000952
- Yu N, Leese GP, Smith D, Donnan PT. The natural history of treated and untreated primary hyperparathyroidism: the parathyroid epidemiology and audit research study. QJM. 2011;104(6):513–521. doi: 10.1093/qjmed/hcq261
- Ishii H, Stechman MJ, Watkinson JC, et al. A review of parathyroid surgery for primary hyperparathyroidism from the United Kingdom Registry of Endocrine and Thyroid Surgery (UKRETS). World J Surg. 2021;45:782–789. doi: 10.1007/s00268-020-05885-5
- Kim MS, Kim GH, Lee CH, et al. Surgical outcomes of subtotal parathyroidectomy for renal hyperparathyroidism. Clin Exp Otorhinolaryngol. 2020;13(2):173–178. doi: 10.21053/ceo.2019.01340
- LeBlanc RA, Isaac A, Abele J, et al. Validation of a novel method for localization of parathyroid adenomas using SPECT/CT. J Otolaryngol Head Neck Surg. 2018;47(1):65. doi: 10.1186/s40463-018-0307-6
- Zhao S, Guo X, Taniguchi M, et al. Detection of mediastinal lymph node metastases using indocyanine green (ICG) fluorescence imaging in an orthotopic implantation model. Anticancer Res. 2020;40(4):1875–1882. doi: 10.21873/anticanres.14141
- Kose E, Rudin AV, Kahramangil B, et al. Autofluorescence imaging of parathyroid glands: An assessment of potential indications. Surgery. 2020;167(1):173–179. doi: 10.1016/j.surg.2019.04.072
- Wu B, Haigh PI, Hwang R, et al. Underutilization of parathyroidectomy in elderly patients with primary hyperparathyroidism. J Clin Endocrinol Metab. 2010;95(9):4324–4330. doi: 10.1210/jc.2009-2819
- Kovatcheva RD, Vlahov JD, Stoinov JI, et al. High-intensity focused ultrasound (HIFU) treatment in uraemic secondary hyperparathyroidism. Nephrol Dial Transplant. 2012;27(1):76–80. doi: 10.1093/ndt/gfr590
- Korkusuz H, Nimsdorf F, Happel C, et al. Percutaneous microwave ablation of benign thyroid nodules. Functional imaging in comparison to nodular volume reduction at a 3-month follow-up. Nuklearmedizin. 2015;54(1):13–19. doi: 10.3413/Nukmed-0678-14-06
- Zeng Z, Peng CZ, Liu JB, et al. Efficacy of ultrasound-guided radiofrequency ablation of parathyroid hyperplasia: single session vs. two-session for effect on hypocalcemia. Sci Rep. 2020;10(1):6206. doi: 10.1038/s41598-020-63299-8
- Casara D, Rubello D, Piotto A, Pelizzo MR. 99mTc-MIBI radio-guided minimally invasive parathyroid surgery planned on the basis of a preoperative combined 99mTc-pertechnetate/99mTc-MIBI and ultrasound imaging protocol. Eur J Nucl Med. 2000;27(9):1300–1304. doi: 10.1007/s002590000297
- Huang Z, Lou C. 99mTcO4-/99mTc-MIBI dual-tracer scintigraphy for preoperative localization of parathyroid adenomas. J Int Med Res. 2019;47(2):836–845. doi: 10.1177/0300060518813742
- Zhang R, Zhang Z, Huang P, et al. Diagnostic performance of ultrasonography, dual-phase 99mTc-MIBI scintigraphy, early and delayed 99mTc-MIBI SPECT/CT in preoperative parathyroid gland localization in secondary hyperparathyroidism. BMC Med Imaging. 2020;20(1):91. doi: 10.1186/s12880-020-00490-3
- Treglia G, Sadeghi R, Schalin-Jäntti C, et al. Detection rate of 99m Tc-MIBI single photon emission computed tomography (SPECT)/CT in preoperative planning for patients with primary hyperparathyroidism: A meta-analysis. Head Neck. 2016;38(Suppl 1):2159–2172. doi: 10.1002/hed.24027
- Huber GF, Hüllner M, Schmid C, et al. Benefit of 18F-fluorocholine PET imaging in parathyroid surgery. Eur Radiol. 2018;28(6):2700–2707. doi: 10.1007/s00330-017-5190-4
- Pacella CM, Mauri G. History of laser ablation. image-guided laser ablation. Springer, Cham; 2020. doi: 10.1007/978-3-030-21748-8_1
- Bown SG. Phototherapy in tumors. World J Surg. 1983;7(6):700–709. doi: 10.1007/BF01655209
- Appelbaum L, Goldberg SN, Ierace T, Mauri G. US-guided laser treatment of parathyroid adenomas. Int J Hyperthermia. 2020;37(1):366–372. doi: 10.1080/02656736.2020.1750712
- Rhim H, Goldberg SN, Dodd GD, et al. Essential techniques for successful radio-frequency thermal ablation of malignant hepatic tumors. Radiographics. 2001;21:S17–S35. doi: 10.1148/radiographics.21.suppl_1.g01oc11s17
- McGahan JP, Dodd G. Radiofrequency ablation of the liver. American Journal of Roentgenology. 2001;176(1): 3–16 doi: 10.2214 / ajr.176.1.1760003
- Hong K, Georgiades C. Radiofrequency ablation: mechanism of action and devices. J Vasc Interv Radiol. 2010;21(8 Suppl):179–186. doi: 10.1016/j.jvir.2010.04.008
- Zhang M, Tufano RP, Russell JO. Ultrasound-Guided radiofrequency ablation versus surgery for low-risk papillary thyroid microcarcinoma: results of over 5 years’ follow-up. Thyroid. 2020;30(3):408–417. doi: 10.1089/thy.2019.0147
- Schullian P, Johnston EW, Putzer D, et al. Safety and efficacy of stereotactic radiofrequency ablation for very large (≥8 cm) primary and metastatic liver tumors. Sci Rep. 2020;10(1):1618. doi: 10.1038/s41598-020-58383-y
- Marshall HR, Shakeri S, Hosseiny M, et al. Long-term survival after percutaneous radiofrequency ablation of pathologically proven renal cell carcinoma in 100 patients. J Vasc Interv Radiol. 2020;31(1):15–24. doi: 10.1016/j.jvir.2019.09.011
- Laird AM, Libutti SK. Minimally invasive parathyroidectomy versus bilateral neck exploration for primary hyperparathyroidism. Surg Oncol Clin N Am. 2016;25(1):103–118. doi: 10.1016/j.soc.2015.08.012
- Ha EJ, Baek JH, Baek SM. Minimally invasive treatment for benign parathyroid lesions: treatment efficacy and safety based on nodule characteristics. Korean J Radiol. 2020;21(12):1383–1392. doi: 10.3348/kjr.2020.0037
- Sidorov DV, Stepanov SO, Grishin NA, et al. Microwave ablation in the treatment of liver malignancies. Oncology. Journal named after P.A. Herzen. 2013;1(2):27–31. (In Russ).
- Lubner MG, Brace CL, Hinshaw JL, Lee FT. Microwave tumor ablation: mechanism of action, clinical results, and devices. J Vasc Interv Radiol. 2010;21(8):192–203 doi: 10.1016/j.jvir.2010.04.007
- Wei Y, Peng L, Li Y, et al. Clinical study on safety and efficacy of microwave ablation for primary hyperparathyroidism. Korean J Radiol. 2020;21(5):572–581. doi: 10.3348/kjr.2019.0593
- Schlosser K, Bartsch DK, Diener MK, et al. Total parathyroidectomy with routine thymectomy and autotransplantation versus total parathyroidectomy alone for secondary hyperparathyroidism: results of a nonconfirmatory multicenter prospective randomized controlled pilot trial. Annals of Surgery. 2016;264(5):745–753. doi: 10.1097/SLA.0000000000001875
- Zhuo L, Zhang L, Peng LL, et al. Microwave ablation of hyperplastic parathyroid glands is a treatment option for end-stage renal disease patients ineligible for surgical resection. Int J Hyperthermia. 2019;36(1):29–35. doi: 10.1080/02656736.2018.1528392
- Copelan A, Hartman J, Chehab M, Venkatesan AM. High-Intensity focused ultrasound: current status for image-guided therapy. Semin Intervent Radiol. 2015;32(4):398–415. doi: 10.1055/s-0035-1564793
- Suleimanov EA, Filonenko EV, Moskvicheva LI, et al. The possibility of hifu therapy at the present stage. Research and Practical Medicine Journal. 2016;3(3):76–82. (In Russ). doi: 10.17709/2409-2231-2016-3-3-8
- Limani K, Aoun F, Holz S, et al. Single high intensity focused ultrasound session as a whole gland primary treatment for clinically localized prostate cancer: 10-year outcomes. Prostate Cancer. 2014;2014:186782. doi: 10.1155/2014/186782
- Chung SR, Baek JH, Suh CH, et al. Efficacy and safety of high-intensity focused ultrasound (HIFU) for treating benign thyroid nodules: a systematic review and meta-analysis. Acta Radiologica. 2020;61(12):1636–1643. doi: 10.1177/0284185120909339
- Ploussard G. Re: Salvage high-intensity focused ultrasound (HIFU) for locally recurrent prostate cancer after failed radiation therapy: multi-institutional analysis of 418 patients. Eur Urol. 2018;73(1):140–141. doi: 10.1016/j.eururo.2017.09.031
- Tsamatropoulos P, Valcavi R. HIFU and RFA Ablation for thyroid and parathyroid disease. Advanced thyroid and parathyroid ultrasound. Springer, Cham; 2017. doi: 10.1007/978-3-319-44100-9_36
- Kovatcheva R, Vlahov J, Stoinov J, et al. US-guided high-intensity focused ultrasound as a promising non-invasive method for treatment of primary hyperparathyroidism. Eur Radiol. 2014;24(9):2052–2058. doi: 10.1007/s00330-014-3252-4
- Khwaja A. KDIGO clinical practice guidelines for acute kidney injury. Nephron Clin Pract. 2012;120(4):179–184. doi: 10.1159/000339789
- Daugirdas JT, Depner TA, Inrig J, et al. KDOQI clinical practice guideline for hemodialysis adequacy: 2015 update. Am J Kidney Dis. 2015;66(5):884–930. doi: 10.1053/j.ajkd.2015.07.015.
Supplementary files

















